Einführung in FlexCDM

Da das Kundendatenmodell FlexCDM, das mit Version 6.9 von ConSol CM eingeführt wurde, sehr komplex und leistungsstark ist, gibt es ein eigenes Einleitungskapitel, in dem alle Details erklärt werden.

FlexCDM auf einen Blick

Flexibles Kundendatenmodell

Wie der Name FlexCDM nahe legt, bietet das ConSol CM-Kundendatenmodell ein hohes Maß an Flexibilität. Es können mehrere Kundengruppen definiert werden, die ihre eigenen Datenmodelle haben.

In ConSol CM sprechen wir von Kunden, um das allgemeine CM-Objekt zu beschreiben. Dies kann entweder eine Firma oder ein Kontakt sein. Eine Firma ist ein Objekt auf der Firmenstufe, bei dem es sich in den meisten Fällen um eine echte Firma, eine Filiale, eine Abteilung oder eine andere übergeordnete Organisationseinheit handelt. Es kann aber auch eine Sammlung von Produkten, Maschinen oder ein beliebiges anderes Objekt sein, das untergeordnete Objekte hat. Ein Kontakt ist ein Objekt auf der Kontaktstufe, d. h. auf der unteren Stufe des Kundenmodells. Ein Kontakt ist häufig eine echte Person; es kann sich aber auch um ein Produkt, eine Maschine oder ein anderes Objekt handeln.

Kontakte und Firmen können als Kunde für ein Ticket festgelegt werden.

Es gibt verschiedene Vorgehensweisen zum Konfigurieren von Datenmodellen für Kundengruppen. Innerhalb einer Kundengruppe kann es Folgendes geben...

Abbildung 192: Arten von Kundendatenmodellen in ConSol CM

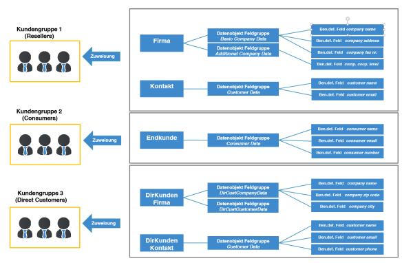
Zum Beispiel könnten Sie Ihre Kunden in zwei Kundengruppen einteilen:

  1. Händler
    Mit einer Kontakt- und einer Firmenstufe.
  2. Endkunden
    Nur mit einer Kontaktstufe.

Sie können so viele Kundendatenmodelle konfigurieren, wie erforderlich. Jedes Kundendatenmodell kann für eine oder mehrere Kundengruppen verwendet werden.

Ein Kundendatenmodell umfasst das allgemeine Modell, d. h. die Stufen (Kontakt und Firma oder nur Kontakt/Firma) und alle Datenfelder für alle Komponenten (z. B. Name, Adresse und Telefonnummer für eine Firma, Name, E-Mail und Raumnummer für einen Kontakt).

Abbildung 193: ConSol CM FlexCDM - Grundprinzip

Bei einem zweistufigen Kundendatenmodell:

Die Begriffe Firma und Kontakt werden verwendet, um die Stufe eines Objekts in der Hierarchie von FlexCDM zu beschreiben. Ein Objekt vom Typ Firma muss nicht unbedingt eine echte Firma darstellen, es kann auch ein Ort mit mehreren Maschinen (Kontakten), eine Organisation mit mehreren Filialen (Kontakten) oder sogar eine technische Einheit (z. B. ein Schiff) sein, in der es mehrere Kontakte gibt. Genauso muss ein Objekt des Typs Kontakt nicht unbedingt eine Person darstellen. Es kann sich auch um einen Ort, eine Maschine oder irgendetwas anderes handeln, das die Kontaktstufe darstellt.

Bei einem einstufigen Kundendatenmodell:

Die Kundenobjekte in einem einstufigen Kundenmodell sind entweder vom Typ Kontakt oder vom Typ Firma.

Die Stufen und die Namen aller Komponenten der in Ihrem ConSol CM-System verwalteten Kunden hängen einzig und alleine von der Konfiguration von FlexCDM ab.

Mit FlexCDM können Sie unterschiedliche Bereiche abbilden, die eine bestimmte Kundengruppe und die zugehörigen Daten und Prozesse umfassen.

Abbildung 194: ConSol CM FlexCDM - Kundendatenmodell

Eine detaillierte Beschreibung der Kundenverwaltung finden Sie in Einrichten des Kundendatenmodells.

Einführung in FlexCDM-Objekte

Dieser Abschnitt enthält eine Übersicht über die Objekte, die für FlexCDM relevant sind.

Abbildung 195: ConSol CM FlexCDM - Beispielkonfiguration

Wichtige Begriffe

Im Folgenden sind einige wichtige Begriffe von FlexCDM erklärt: